Sulphureuine B, a drimane type sesquiterpenoid isolated from Laetiporus sulphureus induces apoptosis in glioma cells
DOI:
https://doi.org/10.3329/bjp.v10i4.23708Keywords:
Apoptosis, Glioma cell, Laetiporus sulphureus, Sulphureuine BAbstract
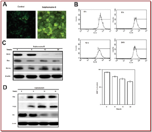
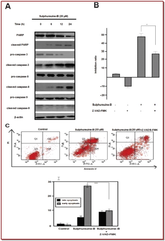
A drimane type sesquiterpenoids, sulphureuine B was isolated from the edible mushroom Laetiporus sulphureus and its antiproliferative properties were investigated using U-87MG glioma cells. It was observed that sulphu-reuine B-induced apoptosis in U-87MG cells and the mechanisms involved are endoplasmic reticulum stress, mitochondrial and death receptor mediated pathways. Endoplasmic reticulum stress was identified from the results of enormous cytoplasmic vacuolation, CHOP elevation and caspase-12 cleavage. Further, we found that treatment of sulphureuine B-induced PERK, IRE1?, and ATF6? activations. In addition, sulphureuine B-induced Bcl-2 down-regulation, cleavage of PARP, and caspase-8 activation were also affected. All these experimental results clearly revealed that sulphureuine B-induced apoptosis mediated through endoplasmic reticulum stress, mitochondrial, and death receptor signaling pathways.
Downloads
410
291 Read
154

Published
How to Cite
Issue
Section
License
Authors who publish with this journal agree to the following terms:
- Authors retain copyright and grant the journal right of first publication with the work simultaneously licensed under a Creative Commons Attribution License that allows others to share the work with an acknowledgement of the work's authorship and initial publication in this journal.
- Authors are able to enter into separate, additional contractual arrangements for the non-exclusive distribution of the journal's published version of the work (e.g., post it to an institutional repository or publish it in a book), with an acknowledgement of its initial publication in this journal.
- Authors are permitted and encouraged to post their work online (e.g., in institutional repositories or on their website) prior to and during the submission process, as it can lead to productive exchanges, as well as earlier and greater citation of published work (See The Effect of Open Access).