Tectorigenin inhibits Caco-2 human colon cells via NF-κB pathway suppression
DOI:
https://doi.org/10.3329/bjp.v10i4.23833Keywords:
Caco-2 human colon cell, NF-κB pathway, TectorigeninAbstract
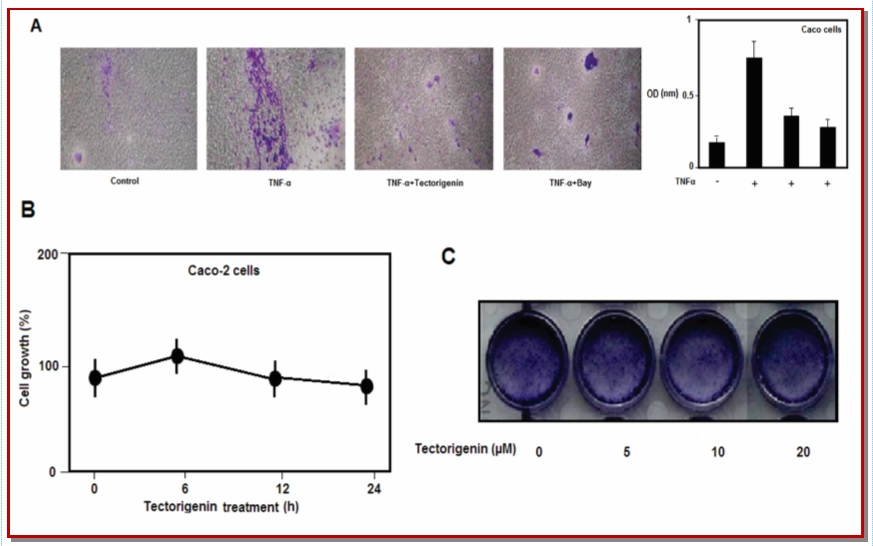
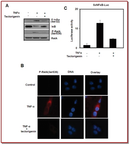
Effective immunomodulator and pro-inflammatory cytokine, Tumor necrosis factor-α (TNF-α) are considered to be responsible for connecting autoimmune pathological process and contagious diseases. TNF-α stimulates the C-X-C motif chemokine 10 (CXCL10) expression that is participated in migration of tumor, metastasis, and invasion. Tectorigenin, an o-methylated isoflavone, is present as a major portion in the Iris tectorum rhizomes. In this study, we investigated the tectorigenin effects as an anticancer drug. The obtained results showed that tectorigenin hinders the invasion of human colon cancer cells (Caco-2). We used reverse transcription PCR, q-PCR and enzyme linked immunosorbent assays to test whether the tectorigenin is involved in the inhibition of TNF-α induced CXCL-10 expression in the Caco-2 cell lines. Further, we tested TNF-α induced NF-κB activity using the tectorigenin. Collective results showed that tectorigenin inhibits the CXCL10 production by using TNF-α via NF-κB inhibition.
Downloads
243
183 Read
91

Published
How to Cite
Issue
Section
License
Authors who publish with this journal agree to the following terms:
- Authors retain copyright and grant the journal right of first publication with the work simultaneously licensed under a Creative Commons Attribution License that allows others to share the work with an acknowledgement of the work's authorship and initial publication in this journal.
- Authors are able to enter into separate, additional contractual arrangements for the non-exclusive distribution of the journal's published version of the work (e.g., post it to an institutional repository or publish it in a book), with an acknowledgement of its initial publication in this journal.
- Authors are permitted and encouraged to post their work online (e.g., in institutional repositories or on their website) prior to and during the submission process, as it can lead to productive exchanges, as well as earlier and greater citation of published work (See The Effect of Open Access).