Equol induces apoptosis in chemoresistant ovarian cancer cells via external pathway
DOI:
https://doi.org/10.3329/bjp.v11i1.23835Keywords:
Apoptosis, Chemoresistant, Equol, Ovarian cancerAbstract
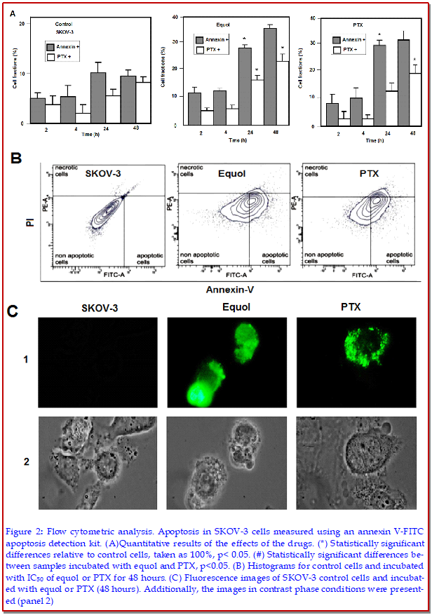
Polyphenolic compounds present in fruits, vegetables and grains are bioactive molecules which elicit a wide range of responses both in vivo and in vitro. The aim of this study was to investigate whether the soybean isoflavone equol could induce apoptosis in ovarian cancer cells. In this study, we evaluated molecular events associated with apoptosis induced by equol and paclitaxel (PTX) in an ovarian cancer cell line SKOV-3. To assess whether growth inhibition was due to apoptosis, flow cytometry, colorimetry experiments, immunoblot analyses through measuring DNA fragmentation, the level of TRAIL,the cleavage of poly(ADP-ribose) polymerase (PARP) and the activation of caspase-3, -8 and -9 were also performed. Additional markers of apoptosis were also measured like phosphatidylserine externalization and morphological changes. In addition, glycoprotein P (P-gp) activity in SKOV-3 ovarian cancer cell line was also estimated. The experimental results showed that apoptosis was induced by extrinsic pathway triggered by certain TNF family members. Overall results suggested that equol induces apoptosis in SKOV-3 cells via a TRAIL and caspase 8-dependent pathway whereas paclitaxel leads to smaller apoptotic events when compared to that of equol.
Downloads
298
210 Read
126

Additional Files
Published
How to Cite
Issue
Section
License
Authors who publish with this journal agree to the following terms:
- Authors retain copyright and grant the journal right of first publication with the work simultaneously licensed under a Creative Commons Attribution License that allows others to share the work with an acknowledgement of the work's authorship and initial publication in this journal.
- Authors are able to enter into separate, additional contractual arrangements for the non-exclusive distribution of the journal's published version of the work (e.g., post it to an institutional repository or publish it in a book), with an acknowledgement of its initial publication in this journal.
- Authors are permitted and encouraged to post their work online (e.g., in institutional repositories or on their website) prior to and during the submission process, as it can lead to productive exchanges, as well as earlier and greater citation of published work (See The Effect of Open Access).